学校简介
学校领导
信息公开
师资总览
公开招聘
教师风采
师资培养
教学案例
学历教育
非学历教育
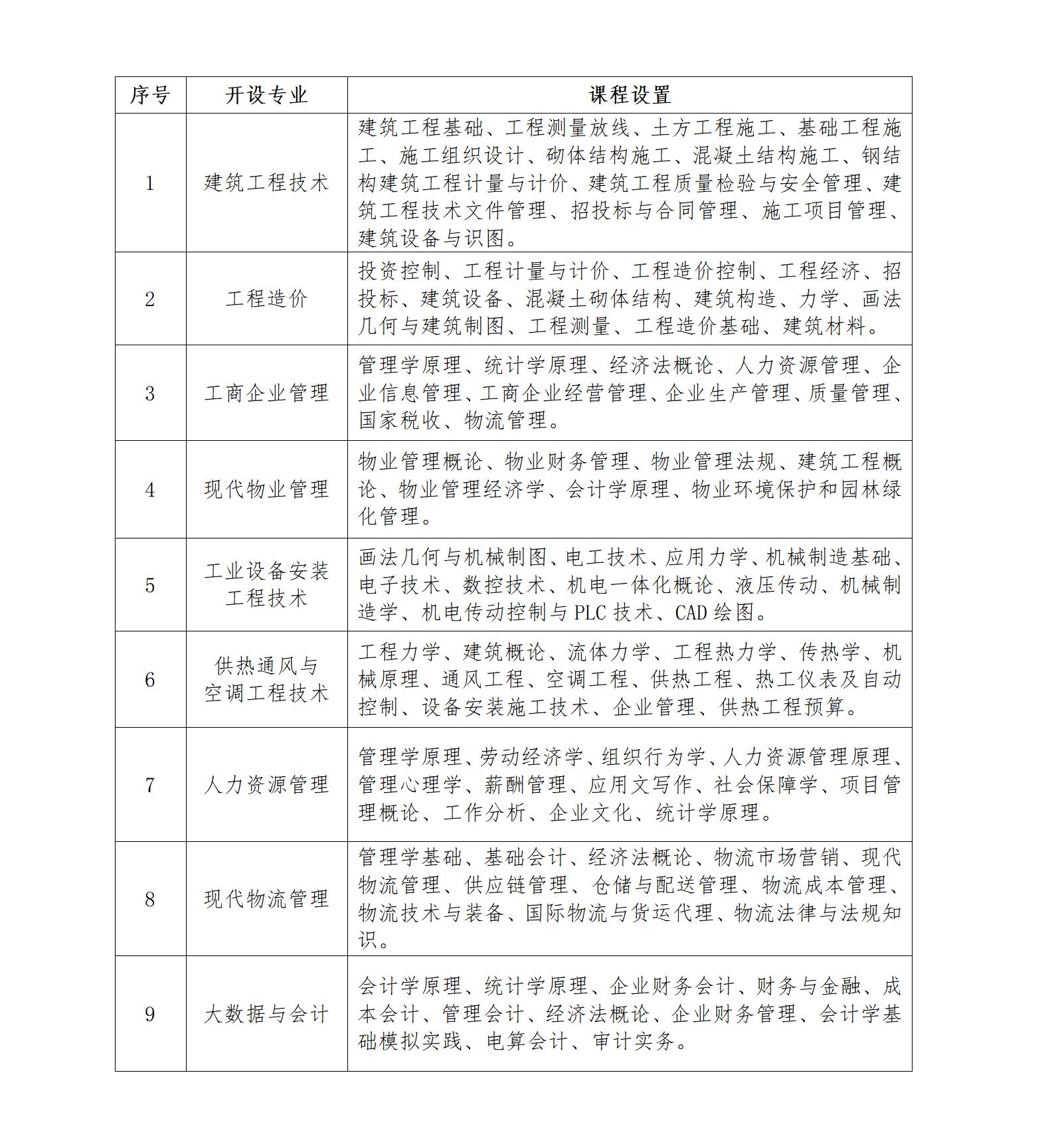
我校聚焦区域支柱产业,共开设9个专业,满足成人学习者职业提升需求。课程体系兼顾理论深度与实践实用性,专业核心课程涵盖岗位必备知识、实操技能训练模块,助力成人学员提升职业竞争力。开设专业及课程设置详见下表:
上一篇: 天津市建筑工程职工大学2025年 信息公开工作报告
下一篇: 天津市建筑工程职工大学突发公共事件总体应急预案